Complaints about healthcare

Every person in prison has the right to make a complaint about the healthcare they receive while they are in prison.

This could include healthcare services provided at the prison, or at a hospital if you are sent there while you are incarcerated.

Examples of healthcare complaints might include when medical staff (like doctors or nurses):

  • Allow an unreasonable delay in giving you medical treatment
  • Give you the wrong medication
  • Give you treatment or counselling that made you feel worse
  • Have been disrespectful, rude or unprofessional towards you
  • Have not given you proper privacy (e.g. they have spoken to other people about your medical or mental health situation without your consent)
  • Have communicated poorly with you (e.g. your treatment has not been explained to you properly)
  • Have refused to allow you to receive health services

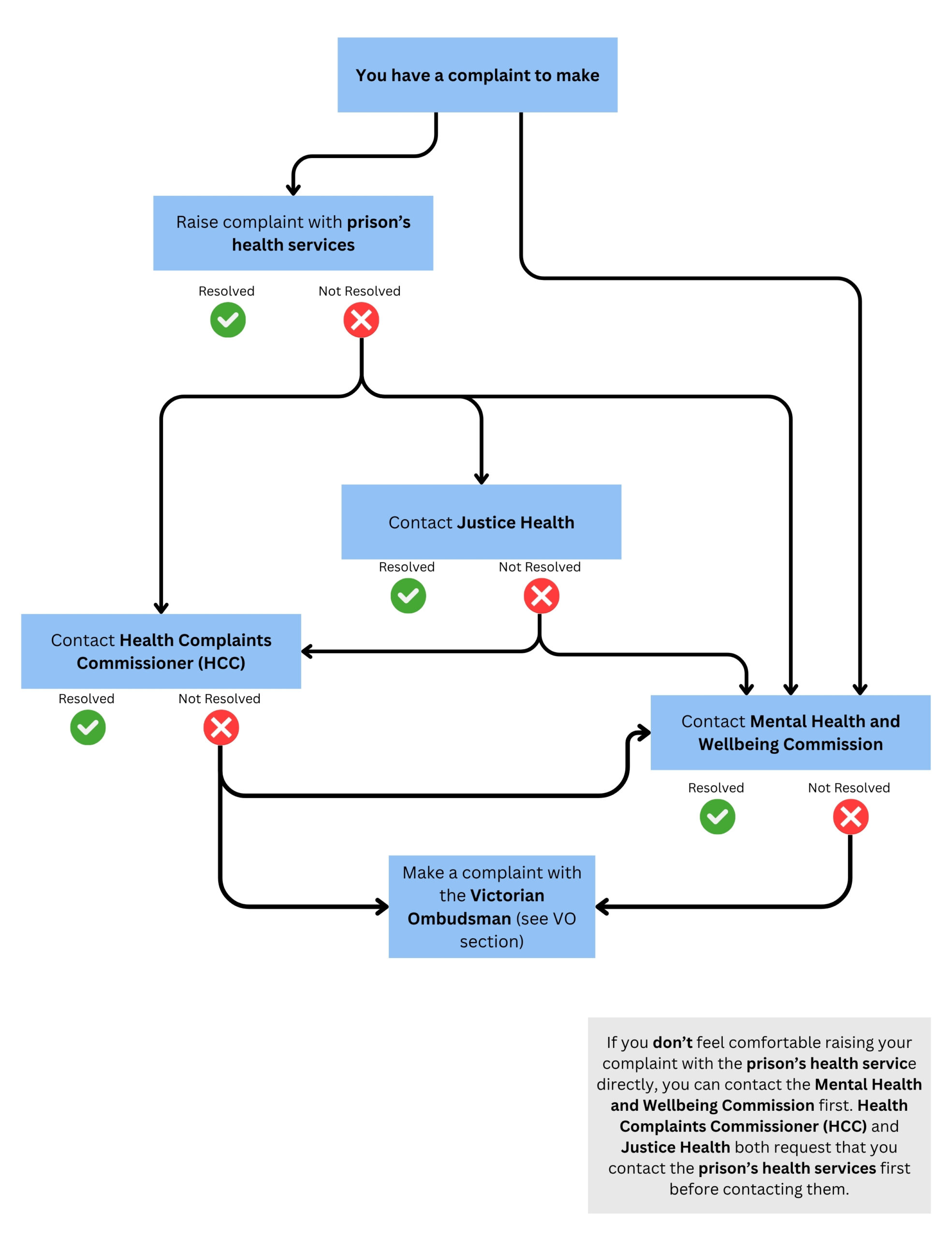
To make a complaint about healthcare, there are two steps you need to follow:

  1. Raise your complaint with the person in charge of the healthcare services at your prison (Health Services Manager)
  2. Make a complaint to the Health Complaints Commissioner (HCC)

There are some other options for raising a complaint about healthcare:

  1. Making a complaint to the Mental Health and Wellbeing Commissioner. This can be done on the free-call number. You do not need to contact your Health Services Manager before making a complaint if you do not feel comfortable to do so.
  2. Making a complaint via Justice Health. This can only be done via e-mail or mail. Justice Health encourages you to contact your Health Services Manager before making a complaint.

If you are unhappy with the outcome from Justice Health, you can then make a complaint to the Health Complaints Commissioner. If you are unhappy with the outcome from the Health Complaints Commissioner or the Mental Health and Wellbeing Commissioner, you can make a complaint to the Victorian Ombudsman.

You can find contact details for these external services here.

For more information, use the links on the left side of this page:

  • Two steps: Making a complaint about healthcare
  • What happens after I make a complaint to the Health Complaints Commissioner (HCC)?
  • What can I do if I’m not happy with the Health Complaints Commissioner’s decision?

Diagram of process for healthcare complaints:

CONTENTS